近日,教育部职业院校信息化教学指导委员会分别公布了“2026年度数字化与人工智能背景下职业教育教学改革及教材建设创新研究项目”与“2026年度人工智能+职业教育智慧教材体系化建设项目”立项名单。


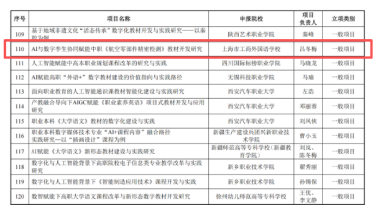
我校谢永业劳模创新工作室暨名师孵化工作室学员吕冬梅、薛金两位教师主持的《AI与数字孪生协同赋能中职(航空零部件精密检测)教材开发研究》、《基于DoPBL的中职(智能语音)数字教材开发与教学实践研究》两项课题双双入选,喜获立项。


此次入选的两项课题各具特色,精准对接职业教育数字化发展需求。其中,吕冬梅教师负责的课题聚焦航空零部件精密检测领域,探索AI与数字孪生技术协同赋能中职教材开发路径,实现教学内容与产业前沿技术对接;薛金教师负责的课题以DoPBL教学模式为核心,聚焦人工智能专业,创新数字教材设计形态,突破传统教材的局限,充分体现了我校教师的科研实力与教学创新能力。
两项课题的成功立项,是对我校教师科研能力与教学创新水平的充分肯定,也彰显了我校在职业教育数字化转型与教材创新建设领域的积极成效,为学校后续深化教学改革、推进数智化教材建设提供了有力支撑。


沪公网安备 31010402009884号